Autor: prof. dr hab. inż. Iwona Skoczko
1. Wprowadzenie
Szpitale stanowią kluczowe ogniwo systemu ochrony zdrowia, koncentrując w jednym miejscu pacjentów o zróżnicowanym profilu klinicznym, w tym osoby z obniżoną odpornością, cierpiące na choroby zakaźne oraz wymagające leczenia inwazyjnego. To specyficzne środowisko, charakteryzujące się wysokim zagęszczeniem chorych, intensywnym wykorzystaniem procedur diagnostycznych i terapeutycznych oraz szerokim stosowaniem antybiotyków, sprzyja powstawaniu i rozprzestrzenianiu się drobnoustrojów chorobotwórczych (WHO, 2022).
Odwiedzający wchodzą w kontakt z tym środowiskiem, stając się zarówno potencjalnymi odbiorcami, jak i wektorami patogenów. Z jednej strony ekspozycja na drobnoustroje obecne w szpitalach niesie ryzyko infekcji u osób odwiedzających, z drugiej – osoby z zewnątrz mogą wnieść do placówki wirusy i bakterie nieobecne w danym oddziale, co może prowadzić do ciężkich zakażeń u pacjentów immunosupresyjnych (Holden et al. 2009, Kutlu et al. 2011). W literaturze opisano przypadki, w których to właśnie odwiedzający stanowili źródło ognisk epidemicznych. Przykładem są transmisje wirusa grypy w oddziałach pediatrycznych i hematologicznych, gdzie dzieci odwiedzające pacjentów przenosiły patogen na osoby o znacznie obniżonej odporności (Cassini 2016).
Odwiedziny w szpitalu niosą więc dwutorowe konsekwencje: pozytywne, wynikające z psychologicznego wsparcia pacjenta i poprawy jego dobrostanu, oraz negatywne, związane z możliwością rozprzestrzeniania drobnoustrojów. Zależność tę obrazuje Rysunek 1, który przedstawia podstawowe korzyści i zagrożenia wynikające z obecności osób z zewnątrz na oddziałach szpitalnych.

Rysunek 1 przedstawia podstawową dwoistość zjawiska, jakim są odwiedziny pacjentów w szpitalach. Zostały one ujęte w dwóch równoległych perspektywach: korzyści, które wynikają z obecności bliskich, oraz zagrożeń, jakie towarzyszą kontaktowi osób z zewnątrz z pacjentami i środowiskiem szpitalnym. Po stronie korzyści szczególną rolę odgrywa wsparcie psychiczne, którego znaczenie wielokrotnie wykazano w badaniach psychoneuroimmunologicznych. Obecność bliskich zmniejsza poczucie izolacji, sprzyja redukcji stresu i poprawia motywację do przestrzegania zaleceń terapeutycznych (Uchino, 2006). W literaturze wskazuje się, że pozytywne wsparcie społeczne pacjenta może przyspieszać rekonwalescencję i redukować ryzyko depresji pourazowej (Holden et al., 2015).
Równolegle należy uwzględnić zagrożenia. Ryzyko zakażenia odwiedzających wynika z faktu, że szpitale stanowią środowisko o podwyższonym obciążeniu mikrobiologicznym, w tym szczepami opornymi na antybiotyki. Odnotowano przypadki, w których osoby odwiedzające ulegały kolonizacji Staphylococcus aureus opornego na metycylinę (MRSA), co mogło prowadzić do dalszej transmisji w środowisku domowym (Otter et al, 2010). Drugim istotnym elementem jest wniesienie patogenów do szpitala – odwiedzający mogą być źródłem wirusów sezonowych (grypy, RSV, SARS-CoV-2), które u pacjentów z immunosupresją wywołują zakażenia o cięższym przebiegu (Kutter et al. 2018).
Z perspektywy epidemiologicznej szpital należy traktować nie tylko jako miejsce leczenia, lecz także jako przestrzeń wysokiego ryzyka dla odwiedzających. W dalszych częściach artykułu przedstawiono mechanizmy transmisji patogenów w szpitalach, poziom ryzyka w zależności od rodzaju oddziału, a także sytuacje szczególnie sprzyjające zakażeniom. Omówione zostaną również konsekwencje zdrowotne oraz 2. Źródła zagrożeń w szpitalach
2. Źródła zagrożeń w szpitalach
Środowisko szpitalne charakteryzuje się szczególną specyfiką epidemiologiczną, wynikającą z obecności pacjentów z chorobami zakaźnymi, stosowania inwazyjnych procedur diagnostycznych i terapeutycznych oraz szerokiego użycia antybiotyków. Wszystkie te czynniki sprzyjają kolonizacji i transmisji patogenów, w tym szczepów wielolekoopornych (Anaissie et al. 2002).
2.1. Drobnoustroje chorobotwórcze w środowisku szpitalnym
Najczęściej izolowane są bakterie oportunistyczne, takie jak Staphylococcus aureus oporny na metycylinę (MRSA), Enterococcus faecium oporny na wankomycynę (VRE) oraz pałeczki jelitowe wytwarzające β-laktamazy o rozszerzonym spektrum działania (ESBL) i karbapenemazy (KPC, NDM, OXA-48). Szczepy te odpowiadają za znaczną część zakażeń związanych z opieką zdrowotną (Healthcare-Associated Infections, HAI), których częstość w Europie szacuje się na około 6–7% hospitalizowanych pacjentów (Cassini et al., 2019).
Istotną rolę odgrywają także wirusy, zwłaszcza wirusy grypy, syncytialny wirus oddechowy (RSV), adenowirusy, norowirusy i SARS-CoV-2. Ich transmisja następuje głównie drogą kropelkową i kontaktową, a ogniska epidemiczne w szpitalach wielokrotnie opisywano w literaturze (WHO, 2022; Kutter et al., 2018). Nie można pominąć również zakażeń grzybiczych, w tym wywoływanych przez Candida auris – patogen o wysokiej oporności na leki, który w ostatniej dekadzie spowodował liczne epidemie szpitalne (Jeffery-Smith et al., 2018).
2.2. Mechanizmy transmisji
Patogeny w środowisku szpitalnym przenoszą się wieloma drogami. Transmisja kropelkowa ma szczególne znaczenie w salach wieloosobowych, gdzie pacjenci oraz odwiedzający pozostają w bliskiej odległości. Transmisja kontaktowa – poprzez ręce, klamki, poręcze, stoliki przyłóżkowe czy przyciski wind – stanowi kolejną istotną drogę. Badania wykazały, że MRSA czy Clostridioides difficile mogą przetrwać na powierzchniach nieożywionych przez wiele dni, a nawet tygodni, co podkreśla znaczenie higieny środowiska (Otter et al., 2011).
Nie należy również pomijać roli systemów klimatyzacyjnych i wentylacyjnych, które w przypadku nieodpowiedniej konserwacji mogą stanowić rezerwuar bakterii z rodzaju Legionella czy grzybów pleśniowych (Aspergillus spp.), zagrażając szczególnie pacjentom immunosupresyjnym (Chang et al., 2019).
2.3. Różnice między oddziałami szpitalnymi
Poziom ryzyka związanego z zakażeniem zależy od profilu klinicznego oddziału.
Oddziały ortopedyczne i rehabilitacyjne charakteryzują się relatywnie niskim ryzykiem transmisji patogenów. Dominują tam pacjenci bez aktywnych infekcji, a zagrożenie dla odwiedzających wiąże się głównie z kontaktem powierzchniowym.
Oddziały chorób wewnętrznych, kardiologiczne oraz pediatryczne cechują się umiarkowanym ryzykiem. Hospitalizowani pacjenci często cierpią na infekcje współistniejące, a w przypadku pediatrii transmisja wirusów sezonowych (grypa, RSV, rotawirusy) jest zjawiskiem powszechnym, obejmującym także osoby odwiedzające (Weinstock & Eagan, 2019).
Oddziały intensywnej terapii (OIOM) i oddziały zakaźne stanowią środowisko wysokiego ryzyka. Pacjenci w stanie krytycznym często są nosicielami szczepów wielolekoopornych, a inwazyjne procedury (intubacja, cewnikowanie, wentylacja mechaniczna) dodatkowo sprzyjają kolonizacji i transmisji. OIOM-y są jednymi z głównych ognisk oporności na antybiotyki (Tacconelli et al., 2018).
Oddziały onkologiczne i hematologiczne wymagają szczególnej uwagi. Choć pacjenci nie zawsze są źródłem patogenów, to ich skrajnie osłabiona odporność sprawia, że nawet łagodna infekcja wniesiona przez odwiedzającego może prowadzić do ciężkich powikłań, a w skrajnych przypadkach – do zgonu (Maschmeyer & Helweg-Larsen, 2019). Dlatego wiele placówek ogranicza lub wręcz zakazuje odwiedzin w tego typu oddziałach w okresach wzmożonej zachorowalności w populacji ogólnej. działania profilaktyczne, które mogą ograniczyć możliwość wystąpienia infekcji.
Zależność tę obrazuje Rysunek 2, w którym przedstawiono stopień ryzyka zakażeń dla odwiedzających w zależności od rodzaju oddziału.

3. Sytuacje ryzykowne podczas odwiedzin
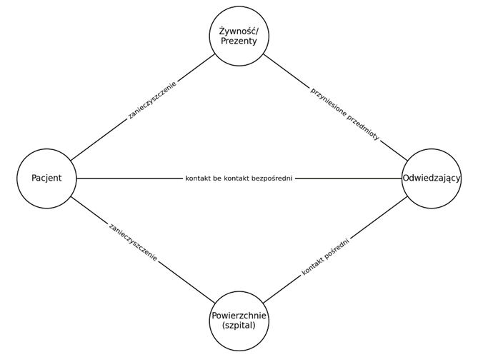
Analiza ryzyka związanego z obecnością osób z zewnątrz na oddziałach szpitalnych wskazuje, że do transmisji patogenów dochodzi najczęściej w wyniku codziennych, pozornie niegroźnych interakcji. W tym kontekście szczególne znaczenie mają zarówno bezpośrednie kontakty fizyczne z pacjentem, jak i kontakty pośrednie poprzez środowisko szpitalne.
3.1. Kontakt bezpośredni
Najbardziej oczywistą sytuacją sprzyjającą transmisji drobnoustrojów jest kontakt fizyczny między odwiedzającym a pacjentem. Uścisk dłoni, przytulenie czy pocałunek stanowią prostą drogę przenoszenia patogenów, zwłaszcza bakterii kolonizujących skórę i błony śluzowe. Badania wykazały, że dłonie odwiedzających mogą być źródłem kolonizacji MRSA u pacjentów, nawet w przypadku krótkotrwałego kontaktu (Morgan et al., 2012). Podobnie w przypadku wirusów oddechowych kontakt bezpośredni wiąże się z istotnym ryzykiem transmisji – dotyczy to zwłaszcza grypy i RSV, które łatwo przenoszą się poprzez bliską interakcję (Hall, 2000).
3.2. Kontakt pośredni
Równie istotne są sytuacje, w których odwiedzający nie stykają się bezpośrednio z pacjentem, lecz z elementami środowiska szpitalnego. Klamki drzwi, przyciski wind, poręcze, krzesła w poczekalniach czy stoliki przyłóżkowe są powierzchniami o wysokim potencjale zakaźnym. Badania środowiskowe wykazały, że na tego rodzaju obiektach mogą przetrwać bakterie wielolekooporne (Acinetobacter baumannii, MRSA) oraz wirusy o dużej stabilności w środowisku (norowirusy), utrzymując zdolność zakażania przez wiele dni (Kramer et al., 2006). Dodatkowym elementem ryzyka są wspólne toalety dla pacjentów, odwiedzających i personelu. Wykazano, że powierzchnie sanitarne często stanowią rezerwuar Clostridioides difficile, odpowiedzialnego za ciężkie biegunki i ogniska epidemiczne w szpitalach (Dubberke & Olsen, 2012).
3.3. Żywność i przedmioty przynoszone pacjentom
Istotnym źródłem zagrożenia są prezenty wnoszone na teren szpitala. Kwiaty cięte, a zwłaszcza rośliny doniczkowe, stanowią rezerwuar grzybów pleśniowych, takich jak Aspergillus fumigatus. Opisywano przypadki aspergilozy u pacjentów hematologicznych, w których źródłem ekspozycji były rośliny przyniesione przez odwiedzających (Anaissie et al., 2002). Podobnie żywność – zwłaszcza produkty niepasteryzowane, ciasta czy owoce – może wprowadzać do środowiska szpitalnego drobnoustroje chorobotwórcze, stanowiąc zagrożenie zarówno dla pacjentów, jak i dla osób odwiedzających.
3.4. Obecność dzieci i osób starszych
Odwiedziny w towarzystwie dzieci lub osób w podeszłym wieku wiążą się ze szczególnym ryzykiem. Dzieci są efektywnymi wektorami wirusów sezonowych i często nie przestrzegają podstawowych zasad higieny, co sprzyja transmisji patogenów (Weinstock & Eagan, 2019). Z kolei osoby starsze, z uwagi na fizjologicznie obniżoną odporność, są bardziej podatne na zakażenia i mogą doświadczać cięższego przebiegu infekcji. Z tego względu wiele szpitali rekomenduje ograniczanie wizyt z udziałem najmłodszych i seniorów, zwłaszcza na oddziałach wysokiego ryzyka.

4. Konsekwencje dla odwiedzających
Obecność w środowisku szpitalnym stanowi istotne zagrożenie zdrowotne dla osób odwiedzających. Konsekwencje te mogą przybierać różne formy – od łagodnych, samoograniczających się infekcji wirusowych, aż po ciężkie zakażenia wywołane szczepami wielolekoopornymi, trudne do leczenia i mogące prowadzić do poważnych powikłań.
4.1. Infekcje sezonowe i zakażenia wirusowe
Najczęstszym skutkiem wizyt w szpitalu są zakażenia wirusowe, szeroko rozpowszechnione w populacji. Odwiedzający, przebywając w bliskim kontakcie z pacjentami lub z innymi osobami znajdującymi się na oddziale, narażeni są na infekcje dróg oddechowych, takie jak grypa, RSV czy przeziębienie. Badania epidemiologiczne dowodzą, że szpitale są miejscami licznych ognisk tych wirusów, a odwiedzający stanowią istotny element ich transmisji (Hall, 2000; Weinstock & Eagan, 2019). Podobne ryzyko dotyczy wirusów żołądkowo-jelitowych, w szczególności norowirusów, które charakteryzują się wysoką zakaźnością i odpornością na czynniki środowiskowe (Kutter et al., 2018).
4.2. Zakażenia bakteryjne i kolonizacja
Znacznie poważniejszą konsekwencją jest możliwość kontaktu z bakteriami wielolekoopornymi. Odwiedzający mogą ulec kolonizacji szczepami MRSA, Klebsiella pneumoniae czy Acinetobacter baumannii, które nie zawsze wywołują objawy chorobowe, ale mogą być przenoszone dalej w środowisku pozaszpitalnym (Otter & French, 2010). W przypadku rozwinięcia się zakażenia konsekwencje kliniczne mogą być ciężkie, a leczenie skomplikowane z uwagi na ograniczone możliwości terapeutyczne (Rosenthal 2019).
Kolonizacja jest szczególnie niebezpieczna u osób z chorobami przewlekłymi, cukrzycą, przewlekłą obturacyjną chorobą płuc czy w immunosupresji, gdzie nawet pozornie niegroźna ekspozycja może prowadzić do poważnego zakażenia układowego.
4.3. Zakażenia grzybicze
Odwiedzający mogą być narażeni również na kontakt z patogenami grzybiczymi. W ostatnich latach szczególne znaczenie uzyskała Candida auris, która ze względu na wielolekooporność i zdolność do długotrwałego przetrwania na powierzchniach stała się jednym z najgroźniejszych drobnoustrojów szpitalnych (Dubberke 2012). Opisywano przypadki kolonizacji tym drożdżakiem u osób niehospitalizowanych, które miały kontakt ze środowiskiem szpitalnym, co wskazuje, że odwiedzający mogą stanowić ogniwo w łańcuchu jego transmisji.
4.4. Konsekwencje pośrednie – transmisja do środowiska domowego
Najważniejszą konsekwencją epidemiologiczną wizyt w szpitalu jest możliwość wyniesienia patogenów do środowiska pozaszpitalnego. Osoby odwiedzające, niejednokrotnie bezobjawowo skolonizowane, mogą przenosić bakterie i wirusy na domowników, współpracowników czy inne osoby z otoczenia. Dotyczy to zwłaszcza rodzin pacjentów, wśród których często znajdują się dzieci, osoby starsze i przewlekle chore – grupy szczególnie podatne na infekcje. Zjawisko to obserwowano m.in. w przypadku norowirusów, które po wprowadzeniu do środowiska domowego powodowały gwałtowne zachorowania zbiorowe (Rosenthal 2019). Podobnie wykazano, że MRSA nabyty w środowisku szpitalnym może ulec transmisji na członków rodziny, prowadząc do powtarzających się infekcji skórnych (Holden 2015).
4.5. Konsekwencje psychospołeczne
Choć głównym przedmiotem analizy są zagrożenia infekcyjne, należy podkreślić również konsekwencje psychospołeczne. Odwiedzający, którzy doświadczą zakażenia po wizycie w szpitalu, często przypisują winę samemu faktowi odwiedzin, co może prowadzić do ograniczania kontaktów z bliskimi w przyszłości i potęgować izolację pacjentów. Zjawisko to obserwowano szczególnie w okresie pandemii COVID-19, gdy lęk przed zakażeniem ograniczał chęć odwiedzin nawet w sytuacjach, w których było to formalnie dozwolone (Holden 2015).
5. Profilaktyka i zalecenia
Świadomość zagrożeń związanych z odwiedzinami pacjentów w szpitalu stanowi podstawę opracowania i wdrażania skutecznych działań profilaktycznych. Celem jest ograniczenie ryzyka transmisji patogenów przy jednoczesnym zachowaniu korzyści psychospołecznych wynikających z kontaktu z bliskimi. Zalecenia te obejmują zarówno działania indywidualne odwiedzających, jak i systemowe strategie stosowane przez placówki medyczne.
5.1. Higiena rąk i środki ochrony osobistej
Najważniejszym i najskuteczniejszym działaniem profilaktycznym jest higiena rąk. Według WHO (2009) dezynfekcja rąk alkoholowymi preparatami redukuje transmisję większości patogenów kontaktowych. Kluczowe jest stosowanie jej zarówno przed wejściem do sali pacjenta, jak i po jej opuszczeniu. Badania wykazały, że wdrożenie programów edukacyjnych dotyczących higieny rąk istotnie zmniejsza częstość zakażeń związanych z opieką zdrowotną (Kutter 2018). W oddziałach wysokiego ryzyka (OIOM, hematologia, onkologia) konieczne jest stosowanie dodatkowych środków ochrony osobistej, takich jak maseczki chirurgiczne, fartuchy ochronne czy rękawice jednorazowe (Kramer 2006). Choć w populacji ogólnej ich znaczenie bywa kwestionowane, w środowisku szpitalnym stanowią one istotny element ochrony zarówno pacjentów, jak i odwiedzających.
5.2. Ograniczenia dotyczące odwiedzin
W wielu krajach, w tym również w Polsce, w okresach zwiększonej zachorowalności na infekcje dróg oddechowych wprowadza się czasowe ograniczenia odwiedzin w szpitalach. Literatura (Klen et al. 2006) ) wskazuje, że praktyka ta istotnie zmniejsza ryzyko powstawania ognisk epidemicznych wewnątrz placówek. W oddziałach szczególnie narażonych, jak hematologia czy transplantologia, zaleca się ograniczanie liczby odwiedzających, skracanie czasu wizyt oraz całkowity zakaz wnoszenia roślin doniczkowych i niektórych produktów spożywczych. W niektórych ośrodkach wdraża się również system rejestracji odwiedzających, umożliwiający monitorowanie potencjalnych dróg transmisji w przypadku wystąpienia ogniska zakażenia.
5.3. Edukacja odwiedzających
Edukacja odwiedzających odgrywa istotną rolę w profilaktyce. Informowanie o zasadach higieny, ryzyku związanym z wnoszeniem przedmiotów i znaczeniu środków ochronnych przyczynia się do zmniejszenia odsetka naruszeń procedur epidemiologicznych (ECDC, 2021). Badania wskazują, że wizualne instrukcje (plakaty, infografiki) umieszczane przy wejściach do szpitala zwiększają przestrzeganie zasad higieny nawet o kilkadziesiąt procent (WHOI 2009, 2022).

5.4. Rola personelu medycznego i polityki szpitalnej
Skuteczność działań profilaktycznych zależy również od postawy personelu medycznego. Konsekwentne egzekwowanie zasad, a także spójna komunikacja z odwiedzającymi wzmacniają przestrzeganie zaleceń. Wdrażanie szpitalnych polityk kontroli zakażeń, zgodnych z wytycznymi WHO, ECDC i CDC, jest podstawą ograniczania ryzyka epidemiologicznego (WHO, 2022).
6. Podsumowanie
Odwiedziny w szpitalach stanowią zjawisko o istotnym znaczeniu zarówno z perspektywy pacjentów, jak i systemu ochrony zdrowia. Z jednej strony pełnią niezaprzeczalnie pozytywną rolę psychologiczną i terapeutyczną, wspierając proces leczenia oraz poprawiając samopoczucie chorych. Z drugiej – generują poważne ryzyko epidemiologiczne, obejmujące możliwość zakażenia osób odwiedzających, wniesienia patogenów do środowiska szpitalnego, a także rozwój ognisk epidemicznych.
Analiza ryzyka wskazuje, że jego poziom różni się w zależności od oddziału – od relatywnie niskiego w ortopedii i rehabilitacji, po szczególnie wysokie na oddziałach hematologicznych, onkologicznych czy intensywnej terapii. Należy także podkreślić, że ryzyko zakażenia nie ogranicza się wyłącznie do samego odwiedzającego, lecz obejmuje również jego otoczenie, do którego patogeny mogą być przenoszone. Działania profilaktyczne – obejmujące higienę rąk, stosowanie środków ochrony osobistej, ograniczanie czasu i liczby odwiedzających oraz zakazy dotyczące roślin i żywności – stanowią podstawę redukcji zagrożeń. Ich skuteczność zależy jednak od konsekwentnego wdrażania przez szpitale oraz przestrzegania przez osoby odwiedzające.
Z perspektywy epidemiologicznej odwiedziny należy traktować jako proces wymagający równowagi: maksymalizacji korzyści psychospołecznych dla pacjentów przy jednoczesnym minimalizowaniu zagrożeń infekcyjnych. Tylko poprzez kompleksowe podejście, oparte na edukacji, profilaktyce i kontroli zakażeń, możliwe jest pogodzenie obu aspektów i zapewnienie bezpieczeństwa pacjentom, odwiedzającym oraz całemu systemowi ochrony zdrowia.
Literatura
Anaissie, E. J., Penzak, S. R., & Dignani, M. C. (2002). The hospital water supply as a source of nosocomial infections: A plea for action. Archives of Internal Medicine, 162(13), 1483–1492. https://doi.org/10.1001/archinte.162.13.1483
Kutlu, S. S., Cevahir, N., Akalin, S., Akin, F., Caylak, S. D., Bastemir, M., & Tekin, K. (2012). Prevalence and risk factors for methicillin-resistant Staphylococcus aureus colonization in a diabetic outpatient population: A prospective cohort study. American Journal of Infection Control, 40(4), 365–368. https://doi.org/10.1016/j.ajic.2011.05.009
Cassini, A., Plachouras, D., Eckmanns, T., Abu Sin, M., Blank, H.-P., Ducomble, T., & Suetens, C. (2016). Burden of six healthcare-associated infections on European population health: Estimating incidence-based disability-adjusted life years through a population prevalence-based modelling study. PLoS Medicine, 13(10), e1002150. https://doi.org/10.1371/journal.pmed.1002150
Dubberke ER, Olsen MA, (2012) Burden of Clostridium difficile on the Healthcare System, Clinical Infectious Diseases, Vol. 55/2, S88–S92, https://doi.org/10.1093/cid/cis335
Philip J Rosenthal, Artemisinin Resistance in Eastern India, Clinical Infectious Diseases, Volume 69, Issue 7, 1 October 2019, Pages 1153–1155, https://doi.org/10.1093/cid/ciy1043
Uchino, B.N. Social Support and Health: A Review of Physiological Processes Potentially Underlying Links to Disease Outcomes. J Behav Med 29, 377–387 (2006). https://doi.org/10.1007/s10865-006-9056-5
Jasmin S Kutter, Monique I Spronken, Pieter L Fraaij, Ron AM Fouchier, Sander Herfst, Transmission routes of respiratory viruses among humans, Current Opinion in Virology, Volume 28, 2018, Pages 42-151, https://doi.org/10.1016/j.coviro.2018.01.001
Kramer, A., Schwebke, I. & Kampf, G. How long do nosocomial pathogens persist on inanimate surfaces? A systematic review. BMC Infect Dis 6, 130 (2006). https://doi.org/10.1186/1471-2334-6-130
Klein, EY, Monteforte, B, Gupta, A., Jiang, W, et al. The frequency of influenza and bacterial coinfection: a systematic review and meta-analysis, Influenza and Other Respiratory Viruses, VoL 10/5, 394-403, https://doi.org/10.1111/irv.12398
Jeffery-Smith ATaori SK, Schelenz S, Jeffery K, Johnson EM, Borman A, , Manuel R, Brown CS2018.Candida auris: a Review of the Literature. Clin Microbiol Rev 31:10.1128/cmr.00029-17, https://doi.org/10.1128/cmr.00029-17
Richard J. Holden, Christiane C. Schubert, Robin S. Mickelson, The patient work system: An analysis of self-care performance barriers among elderly heart failure patients and their informal caregivers, Applied Ergonomics, Vol. 47, 2015, 133-150, https://doi.org/10.1016/j.apergo.2014.09.009
Rüdiger von Kries, Anette Siedler, Heinz J. Schmitt, Ralf René Reinert, Proportion of Invasive Pneumococcal Infections in German Children Preventable by Pneumococcal Conjugate Vaccines, Clinical Infectious Diseases, Volume 31, Issue 2, August 2000, Pages 482–487, https://doi.org/10.1086/313984
World Health Organization (WHO). (2009). WHO guidelines on hand hygiene in health care. WHO Press.
World Health Organization (WHO). (2022). Global report on infection prevention and control. WHO. https://www.who.int
